全民英檢滿分寶典 初級文法與練習
auto_stories產品特色
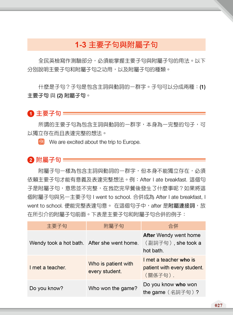
1.統整文法觀念:精心整理所有初級必考文法觀念,有效掌握文法重點。
2.實用例句輔助:提供實用且精闢的例句幫助理解,結合觀念加深記憶。
3.模擬英檢題型:仿照初級英檢閱讀寫作真實題型,強化臨場應考實力。
4.詳盡習題解析:習題解答外加逐題詳細解析整理,輕鬆變身文法高手。
sticky_note_2內容介紹
超過 800 題英檢常考題型 + 解析子母書方便使用
將初級全民英檢的閱讀與寫作能力測驗常考的文法觀念加以整理、說明,並針對初級常考題型來設計練習題。每一單元的文法說明詳盡、例句精闢,再搭配表格整理與比較,文法觀念全面掌握。單元學習後立即進行練習,即時檢驗學習成果,加強文法觀念的實際應用。另附解析本,詳細說明各題解題重點,有效提升面對英檢試題的解題能力。
※本書為原「朗文全民英檢必備寶典 文法與練習初級」全新增訂版









