|
師德網站
|
會員登入
|
加入會員
|
客服中心
|
幼兒教材
|
教資用書
|
檢定用書
|
考試認證用書
|
英語學習
|
兒童讀本
|
數位商品
|
39 教具館
|
大眾適用
|
會員專區
書籍
教具
關鍵字
商品分類
適用對象
大眾適用
幼兒適用
國小適用
國/高中適用
大專院校適用
幼兒教材
Fun House
Student Books
Workbooks
Vocabulary Cards
教資用書
教學必備
發音教學
單字教學
聽說教學
閱讀教學
故事教學
文法教學
寫作教學
實用教具
節慶教學
字彙與字母教學
教學遊戲
學生練習本
考試認證必備
英語教學充電
教學單元加強
搭活動書優惠
證照登高節
檢定用書
STYLE
單字句型手冊
練習手冊
模擬試題
加強練習
口說檢定
JET
單字句型手冊
模擬試題
加強練習
KITE
單字句型手冊
模擬試題
加強練習
延伸學習
口說檢定
YLE
英語教材
模擬試題
CWT全民中檢
KET/PET
考試認證用書
全民英檢系列
多益系列
TKT英語教師認證
國中會考
英語學習
生活實用
發音練習
單字學習
文法學習
字彙練習
文法練習
寫作練習
閱讀練習
兒童讀本
親子共讀
經典讀本
On Sale
數位商品
兒美DVD
DVD
CD
39教具館
開學預備GO
萬聖節
情境佈置
課堂互動
39教具新發現
暢銷教具
復活節專區
10元出清專區
STEAM專區
親子共學
桌遊配件
節慶主題
萬聖節
聖誕節
教學圖卡
記憶吐司系列
主題教學撲克牌
主題圖卡
MASTER樂遊卡
JJ FUNICS
幼美教學
情境佈置
A3海報
CTP海報
獎勵用品
遊戲積分海報
獎勵集點卡
獎勵集點章
獎勵評語貼紙
萬用獎狀
獎勵積分用品
課堂抽籤用品
遊戲活動
桌遊教具
句型條
釣魚遊戲
遊戲海報
節慶教學海報
遊戲海報組
桌遊海報
會員專區
購物須知
下載專區
客服中心
首頁 >
>
多益系列
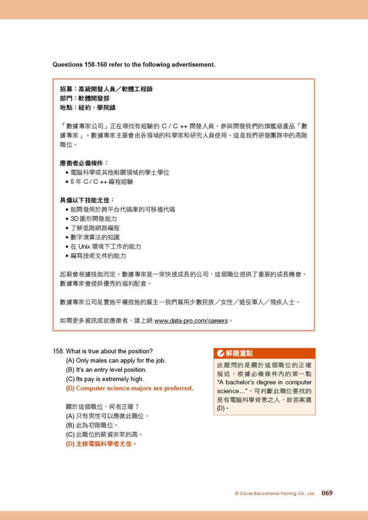
此商品已下架